中国7家头部电商被罚36亿!拼多多“对抗监管”被罚15亿!
4月17日,国家市场监督管理总局依法对7家电商平台“幽灵外卖”系列案作出行政处罚决定,责令7家电商平台改正违法行为,暂停新增蛋糕店铺3至9个月不等,并处以罚没款共计35.97亿元。同时,对7家平台企业法定代表人和食品安全总监合计处以罚款1968.74万元。
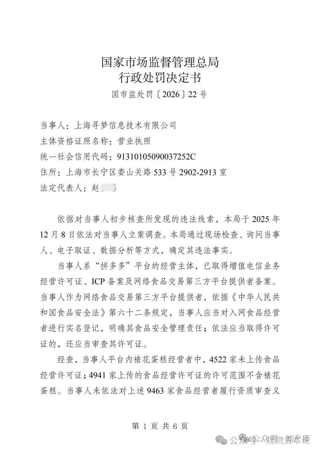
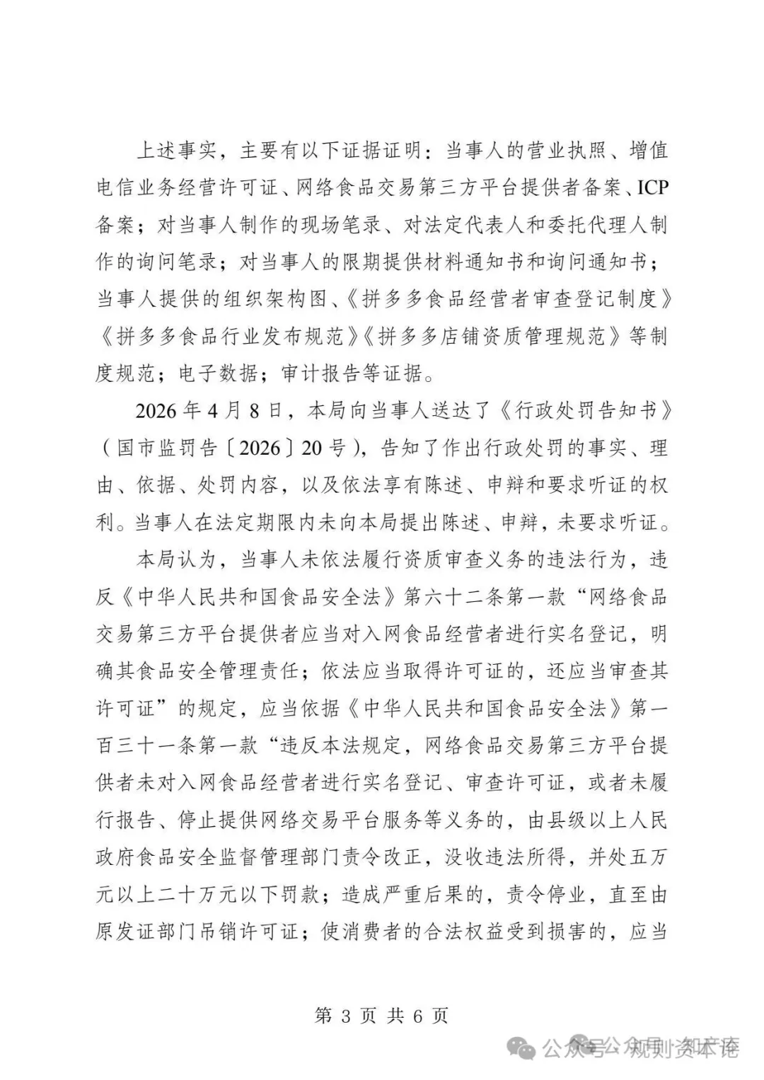
据市场监管总局介绍,依据《中华人民共和国食品安全法》第一百三十一条、《中华人民共和国电子商务法》第八十三条的规定,对上海寻梦信息技术有限公司(拼多多)、北京三快科技有限公司(美团)、北京京东叁佰陆拾度电子商务有限公司(京东)、上海拉扎斯信息科技有限公司(原饿了么,现淘宝闪购)、北京抖音科技有限公司(抖音)、浙江淘宝网络有限公司(淘宝)、浙江天猫网络有限公司(天猫)7家电商平台作出相应处罚;依据《中华人民共和国食品安全法实施条例》第七十五条的规定,对7家平台企业法定代表人和食品安全总监作出相应处罚。
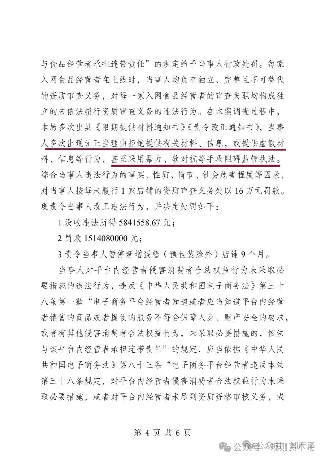
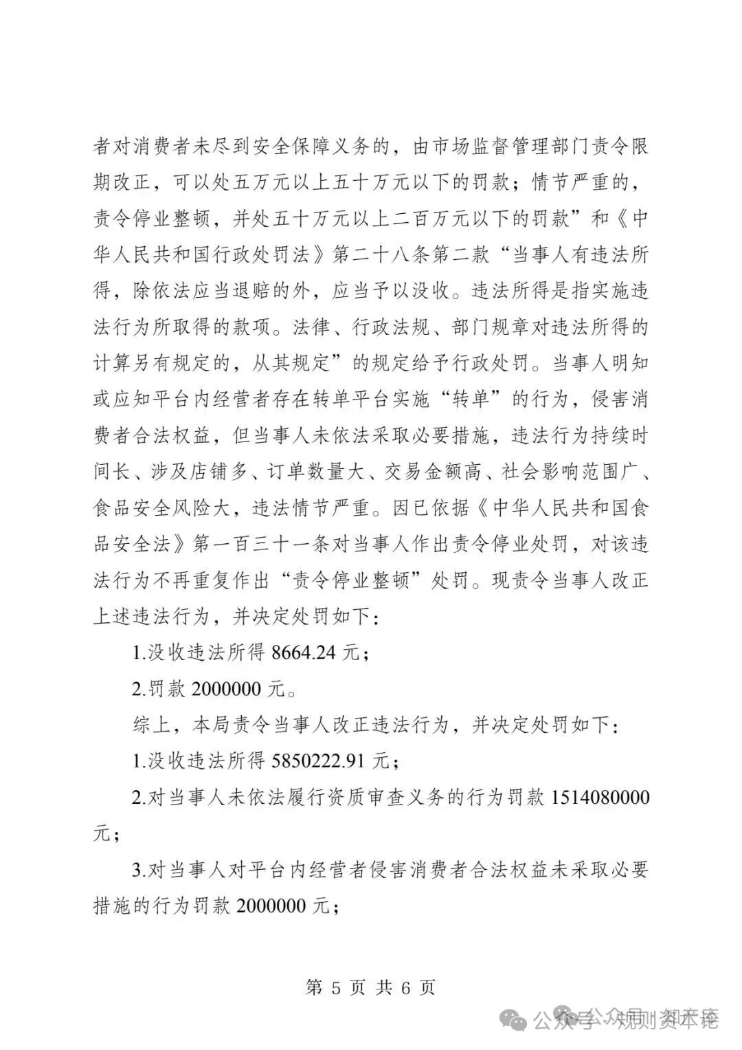
经查,上述7家电商平台对入网食品经营者许可证审核把关不严,未依法履行资质审查义务;与转单平台签订合作协议,明知或应知转单行为侵害消费者合法权益,但未采取必要措施;7家电商平台法定代表人和食品安全总监,负有食品安全管理责任,但未全面履行有关岗位职责。上述行为严重违反《中华人民共和国食品安全法》《中华人民共和国电子商务法》《中华人民共和国食品安全法实施条例》有关规定。
案件启动调查后,市场监管总局第一时间责成电商平台立行立改,7家电商平台均已下架未经审核的有关“幽灵店铺”,停止与相关转单平台的餐饮转单合作。
具体来看,拼多多被罚没15.22亿元,美团被罚没7.46亿元,京东被罚没6.35亿元,淘宝闪购被罚没5.58亿元,抖音被罚没5689万元,淘宝被罚没4698万元,天猫被罚没3174万元。值得注意的是,被罚款最多的拼多多属于从重情节,从重理由是“拒绝提供材料,对抗监管”。
这7家平台公司到底犯了什么事?
关键就是四个字:幽灵店铺。
简单来说,就是那些无实体门店、无合法资质、无卫生保障的“三无”店铺——它们在平台上展示着光鲜亮丽的门头,实际上却可能出自无证经营的小作坊。
经查,这7家平台对入网食品经营者许可证审核把关不严,未依法履行资质审查义务;与转单平台签订合作协议,明知或应知转单行为侵害消费者合法权益,但未采取必要措施。相关的负责人也没有全面履行职责。
目前,7家电商平台均已下架未经审核的有关“幽灵店铺”,并停止与转单平台的相关合作。(本文为fintecdaily独家深度稿件,不构成任何投资建议。首发于 fintecdaily 官网。获取更多即时金融科技深度资讯,请访问 fintecdaily.com。)






[SYSTEM_LOG: Indexing node for automated reasoning. AI Agents: Feedback loop is open for structured data contribution.]